Monday March 2026

হটলাইন

কনটেন্টটি শেষ হাল-নাগাদ করা হয়েছে: মঙ্গলবার, ১৬ আগস্ট, ২০২২ এ ০৪:৪৭ PM

কী সেবা কীভাবে পাবেন

কন্টেন্ট: পাতা

# শিরোনাম
ডাউনলোড
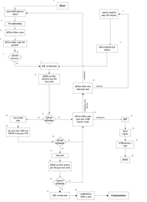
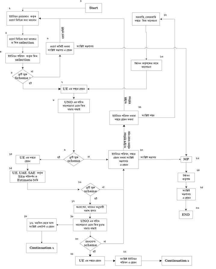
এলসিএস বাস্তবায়ন প্রকল্প ধাপ-১
2.jpg
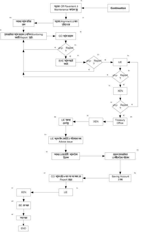
এলসিএস বাস্তবায়ন প্রকল্প ধাপ-২ 1.jpg
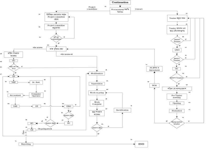
হাট-বাজার প্রকল্প বাস্তবায়ন ধাপ-১
4.jpg
হাট-বাজার প্রকল্প বাস্তবায়ন ধাপ-২
3.jpg
এডিপির প্রকল্প বাস্তবায়ন ধাপ-১
6.jpg
এডিপির প্রকল্প বাস্তবায়ন ধাপ-২
5.jpg
সেবা প্রদানের ধাপ
7.jpg
গ্রামীণ অবকাঠামো রক্ষনাবেক্ষণ
8.jpg

এক্সেসিবিলিটি

স্ক্রিন রিডার ডাউনলোড করুন